【小区防范疫情措施,小区防范疫情措施怎么写】

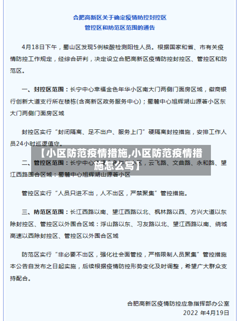
南城 5 2026-03-15 19:24:30

小区入口疫情防控温馨提示语

为了您和他人的健康 ,进入小区请务必佩戴口罩 。勤洗手:回家洗手 ,健康就有 。勤洗手,消毒杀菌,病毒赶走。保持社交距离:少扎堆 ,保持适当的社交距离,减少病毒传播风险。健康生活方式:多运动,保营养 。保持良好的生活习惯 ,增强身体免疫力。不信谣不传谣:只送祝福,不传谣言。

【小区防范疫情措施,小区防范疫情措施怎么写】-第1张图片

小区入口疫情防控温馨提示语如下:主动防护,人人有责:你小心 、我注意 ,防控全靠你我他 。请每位居民主动做好个人防护,共同维护小区安全。科学防疫,拒绝谣言:相信国家权威专家解读判断 ,不信不传网络不实信息。保持理性,不传播未经证实的消息 。

【小区防范疫情措施,小区防范疫情措施怎么写】-第2张图片

小区入口疫情防控温馨提示语如下:出门记得戴口罩:为了您和他人的健康,请务必佩戴口罩出行 ,防止飞沫传播。勤洗手 ,多通风:用流动的水勤洗手,室内勤通风 、勤换气,保持个人卫生和环境清洁。不聚会 ,少出门:尽量减少不必要的聚集活动,避免前往人群密集场所,降低感染风险 。

【小区防范疫情措施,小区防范疫情措施怎么写】-第3张图片

人生旅途难免有不测 ,守望相助我们不分离。 坚持新时代党的卫生健康工作方针,坚持以人民健康为中心、以高质量发展为主题。

疫情温馨提示语小区门口大喇叭喊话【篇一】 人生旅途难免有不测,守望相助我们不分离 。 坚持新时代党的卫生健康工作方针 ,坚持以人民健康为中心、以高质量发展为主题 。

在疫情期间,为了保障大家的安全与健康,进入小区时 ,请务必佩戴口罩,这是预防疾病的重要措施之一。同时,我们建议您勤洗手 ,尤其是在外出回家后或触摸公共物品后 ,使用肥皂和流动水彻底清洁双手,以防止病毒通过接触传播。请配合园区的防疫要求,进入小区时主动扫码 ,这是确保园区安全的重要手段 。

重磅!优化落实疫情防控新十条来了

月7日,国务院联防联控机制综合组发布《关于进一步优化落实新冠肺炎疫情防控措施的通知》,提出十条优化措施 ,涵盖风险区域划分 、核酸检测、隔离方式、购药保障 、疫苗接种、重点人群管理、社会运转保障 、涉疫安全、学校防控等方面。

科学精准划分风险区域按楼栋、单元 、楼层、住户划定高风险区,不得随意扩大到小区、社区和街道(乡镇)等区域。同时,明确禁止采取各种形式的临时封控措施 ,缩小防控范围,减少对居民正常生活的影响 。进一步优化核酸检测不按行政区域开展全员核酸检测,缩小检测范围并减少频次。

疫情防控“新十条 ”的发布意味着外出务工人员返乡过年政策进一步优化 ,跨地区流动限制减少,“有钱没钱回家过年 ”的愿望得以更好实现,但返乡仍需做好个人防护并关注特殊群体健康风险。

体现防控政策持续优化:坚持走小步 、不停步 ,主动优化完善防控政策 ,是我国疫情防控的一条重要经验 。“新十条”的出台是防控政策持续优化的举措,根据疫情形势的变化不断调整和完善防控策略,使防控工作更加符合实际情况。

中国“防疫新十条”未直接涉及入境隔离政策调整 ,但明确将依法依规加快优化外防输入措施,逐步推进相关政策完善。

2022漯河疫情防范区居民小区人员、车辆进出管控要求

022年漯河疫情防范区居民小区人员、车辆进出管控要求如下:允许出入小区的四类人员 参与疫情防控人员:需提供单位出具的证明或持有市 、区疫情防控指挥部核发的工作证件 。正常生产企业员工:需持所在企业开具的证明文件。外出就医人员:凭医疗机构相关证明或有效凭证可直接通行。

公共交通暂停运行全市范围内公交车、出租车(含网约车)暂停经营,恢复时间另行通知 。

022年4月:因疫情防控需要 ,自2022年4月11日起,中心城区除抗疫车辆、应急车辆外,其余车辆禁止通行 ,该措施为临时性管控,非长期限行 。近来上述临时限行均已取消,且官方明确表示“暂时取消限行 ,有最新消息会及时更新 ”。

022年10月29口工漯河市还没有通城乡公交车。据查询相关资料,漯河市为彻底阻断疫情输入扩散风险,巩固来之不易的疫情防控成果 ,经研判 ,决定在全市主城区进一步加强社会面管控:全面加强车辆出行管控 、严格加强人员流动管控 。

022年漯河自2022年4月8日零时起开始有序解封并恢复正常生产生活秩序。解封标准: 近14天该地区无新病例或无症状感染者。 该地区最后一个密切接触者最后一次暴露超过14天,或转运集中隔离超过4天且核酸检测为阴性 。 解除前2天,该地区所有人员完成了一轮核酸筛查且结果均为阴性。

022年行程码带*号回漯河是否需要隔离需分情况讨论 ,一般需落实集中隔离、居家健康监测或居家隔离等措施,具体如下:行程码带星但无特定风险关联的情况行程码带有星号,说明有中高风险地区旅居史。

物业公司在疫情期是如何管控小区人口流动的

物业公司在疫情期间通过以下措施管控小区人口流动 ,同时兼顾防疫要求与居民权益保障: 实施区域封闭管理,优化出入口设置封闭部分出入口:物业公司有权关闭小区部分出入口,仅保留一个主出入口 ,便于集中管理 。该出入口需实行人、车分流,避免混行导致管理混乱。24小时值守:出入口严禁无人值守,确保全天候有人员在岗 ,对进出人员进行管控。

实施区域封闭管理 物业公司有权对小区进行区域封闭管理,关闭部分出入口,仅保留一个主要出入口以方便统一管理 。出入口实行人 、车分流 ,并确保全天候有人值守 ,避免出现无人监管的情况。物业公司不得自行决定完全封闭小区,需保障居民正常生活需求。

场所管控方面关闭特定场所:为切断传播途径,物业服务企业应当关闭小区内会所、儿童区域、老年人活动站等人员聚集的场所 ,这些场所可能造成传染病扩散 。另外,按照社区统一要求,可根据小区实际管理情况 ,关闭部分分散的小区出入口 。费用收缴方面物业费收缴规定:业主能否缓交或不交物业费需分情况讨论。

法律分析:一是小区实行封闭式管理,可以关闭部分小区出口。

可以,但必须得到政府部门的同意 ,遵守政府的决定,还应注意个人隐私的保护 。《国家突发公共卫生事件应急预案》规定:开展群防群治:街道 、乡(镇)以及居委会、村委会协助卫生行政部门和其他部门、医疗机构,做好疫情信息的收集 、报告 、人员分散隔离及公共卫生措施的实施工作。

严格管控 ,保障安全 为严格管控小区进出人员,勤诚达物业对深圳各在管项目小区实行了外卖、快递“零接触配送”制度。这一措施有效减少了人员接触,降低了疫情传播风险 。

上一篇:【疫情防护应注意,疫情防护需要注意哪些方面】
下一篇:疫情最残酷的/疫情最惨的人
相关文章