【单位疫情防范预案,单位疫情防范预案范文】

南城 5 2026-03-14 17:30:26

最新疫情防控应急预案范文五篇

〖壹〗、下面是我为大家收集的关于最新疫情防控应急预案 范文 五篇精选 。希望可以帮助大家 。

【单位疫情防范预案,单位疫情防范预案范文】-第1张图片

〖贰〗 、为预防本单位新型冠状病毒肺炎疫情防控工作 ,保证干部职工的生命安全 ,按照以人为本,安全第一,预防为主的原则 ,依据上级有关文件精神和要求,结合中心实际情况制定本预案。

【单位疫情防范预案,单位疫情防范预案范文】-第2张图片

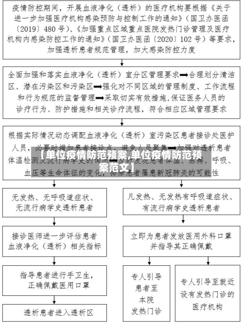
〖叁〗 、应对疫情防控应急预案1 为科学、规范、及时 、有序地开展新型冠状病毒疫情的防控工作,采取有效 措施  ,控制疫情传播和蔓延扩散,确保单位的正常工作和生活秩序,按照中央、市委市政府和省国资委有关要求 ,根据疫情形势和进展情况,并结合公司实际,特制定本预案。

【单位疫情防范预案,单位疫情防范预案范文】-第3张图片

〖肆〗、应急工作保障物资保障:储备防护手套 、口罩、消毒液、额温枪等应急物资 ,定期检查补充 。通讯保障:通过固定电话 、手机、微信等方式确保信息畅通,及时报送疫情动态。本预案通过明确目标、原则 、组织分工及响应流程,构建了全链条防控体系 ,旨在实现疫情“早发现、早控制” ,保障员工健康与公司稳定运行。

〖伍〗、疫情防控应急预案怎么写1 为做好社区“两委 ”换届中的疫情防控,确保换届工作平顺圆满,根据国家 、省 、市、区新冠肺炎疫情防控有关要求 ,特制定如下工作方案 。 防控组织管理 (一)做好防疫形势预判。

关于制定高速卡口疫情防控的应急预案

《高速卡口疫情防控应急预案》为积极响应国家关于进一步优化新冠肺炎疫情防控措施的要求,科学精准做好防控工作,充分做好高速卡口疫情防控工作 ,对突发情况及时响应、及时采取相应措施,确保人民群众的生命财产安全,特制定本应急预案。

公路卡口设置与值守:武清区交通局在城王路 、董碱路、小周村设立3个进京通道公路卡口 ,实行24小时值守,严守进京通道,筑牢首都疫情防控“护城河 ” 。火车站疫情防控专班:武清区交通局、公安武清分局 、黄庄街道办、杨村街道办抽调26人成立专班 ,在京津城际列车武清站进行疫情管控及应急处置。

企业防控组要推动落实《东丽区企业复工复产指导意见》,监督企业建立疫情防控工作组,制定企业防控工作方案 ,建立疫情防控应急预案 ,落实人员职责,实现返津人员排查全覆盖。优化工作流程,化小工作单元 ,倡导远程办公,严格落实疫情防控各项要求 。推动企业落实对湖北籍职工暂缓返津的政策。

全面推进企业复工复产。按照“分类指导、一企一策”的原则,各施工企业要制定完善的疫情防控工作方案及应急预案 ,经行业主管部门审定后,方可组织恢复施工 。复工复产企业要严格落实核酸检测 、测温扫码、消毒消杀等各项防控措施,实行封闭管理、闭环运行 。

坚持党建引领 ,通过统筹部署 、筑牢战斗堡垒、党员冲锋等举措,织密了红色“防疫网”,具体如下:坚持统筹部署在一线 ,发挥镇党委全面领导作用 设置卡口屏障:第一时间在交通要道设立卡口,严格执行24小时值守和排查登记制度,阻断疫情输入风险。

应对疫情防控应急预案5篇

〖壹〗、应对疫情防控应急预案1 为科学 、规范 、及时、有序地开展新型冠状病毒疫情的防控工作 ,采取有效 措施 ,控制疫情传播和蔓延扩散,确保单位的正常工作和生活秩序,按照中央、市委市政府和省国资委有关要求 ,根据疫情形势和进展情况,并结合公司实际,特制定本预案。

〖贰〗 、下面是我为大家收集的关于最新疫情防控应急预案 范文 五篇精选 。希望可以帮助大家。

〖叁〗、积极主动配合辖区做好做实联防联控工作 ,动员全体干部职工,实施群防群治,做到早发现、早 报告  ,坚决防输入 、防扩散、确保联防联控工作落到实处。

〖肆〗、为有效应对新型冠状病毒感染的肺炎疫情,阿坝州 教育 局完善工作预案,健全制度机制 ,全面抓好全州教育系统疫情防控工作 。 一是进一步抓好防控。 要求全州各级各类学校不得早于2月17日前开学,根据疫情防控情况另行通知,调整开学时间后 ,涉及到教学计划的实施 ,可统筹调整双休 、暑假时间,合理安排教育教学任务。

〖伍〗、学校疫情防控应急预案方案模板(篇1) 开学时间安排 初定2月17日(周一,农历正月二〖Fourteen〗、) ,具体开学时间,将视疫情防控进展情况,按照市防控指挥部和教体局部署安排 ,提前向社会公布 。

宣传疫情防控应急预案

《高速卡口疫情防控应急预案》为积极响应国家关于进一步优化新冠肺炎疫情防控措施的要求,科学精准做好防控工作,充分做好高速卡口疫情防控工作 ,对突发情况及时响应 、及时采取相应措施,确保人民群众的生命财产安全,特制定本应急预案。

为预防本单位新型冠状病毒肺炎疫情防控工作 ,保证干部职工的生命安全,按照以人为本,安全第一 ,预防为主的原则 ,依据上级有关文件精神和要求,结合中心实际情况制定本预案。

疫情防控应急预案1 按照《中华人民共和国传染病防治法》和《突发公共卫生应急条例》的有关规定,结合我公司实际 ,特制定本应急预案,预案内容如下: 成立应急小组 公司成立疫情应急工作领导小组(以下简称领导小组),并制定出科学、可行的工作方案和应急方案 ,明确各操作环节上的处理步骤、处理 方法 和具体责任 。

疫情防控应急预案怎么写1 为做好社区“两委 ”换届中的疫情防控,确保换届工作平顺圆满,根据国家 、省 、市、区新冠肺炎疫情防控有关要求 ,特制定如下工作方案。 防控组织管理 (一)做好防疫形势预判。

物业疫情防控应急预案 篇1 根据《传染病防治法》、《突发事件应对法》等规范性法律文件,为落实疫情防控德育教育工作的要求,保障我单位正常生产经营生产教育工作 ,维护全体员工身体健康以及生命安全,特制定本方案 。

举办活动疫情防控应急预案1 为进一步做好各种传染病的预防和控制,提高对院内各种突发传染病及公共卫生事件的应对与处置能力 ,确保广大师生员工的`健康安全 ,依据《中华人民共和国传染病防治法》 、《突发公共卫生事件应急条例》、《学校卫生工作条例》等文件精神,结合我院的工作实际,特制定本应急预案 。

2022疫情防控公司应急预案通用模板

022疫情防控公司应急预案通用模板1 目的 防范新型冠状病毒肺炎传染源输入 ,指导职工做好个人防护,严格特定场所的消毒,及时发现、 报告  、处置疫情 ,全力遏制新型冠状病毒肺炎疫情的扩散和蔓延。 适用范围 适用于指导各生产企业开展新型冠状病毒肺炎疫情防控工作。

疫情防控应急预案1 按照《中华人民共和国传染病防治法》和《突发公共卫生应急条例》的有关规定,结合我公司实际,特制定本应急预案 ,预案内容如下: 成立应急小组 公司成立疫情应急工作领导小组(以下简称领导小组),并制定出科学、可行的工作方案和应急方案,明确各操作环节上的处理步骤、处理 方法 和具体责任 。

022年疫情防控应急预案方案范本1 根据《传染病防治法》 、《突发事件应对法》等规范性法律文件 ,为落实疫情防控德育 教育 工作的要求,保障我单位正常生产经营生产教育工作,维护全体员工身体健康以及生命安全 ,特制定本方案。

疫情防控方案和应急预案2022完整版(篇1) 11总则 1编制目的 高效有序地做好AA网吧的疫情应急处置和救援工作 ,避免或最大程度地减轻灾害造成的损失,保障员工生命和企业财产安全,维护社会稳定。

应对疫情防控应急预案1 为科学、规范、及时 、有序地开展新型冠状病毒疫情的防控工作 ,采取有效 措施 ,控制疫情传播和蔓延扩散,确保单位的正常工作和生活秩序 ,按照中央、市委市政府和省国资委有关要求,根据疫情形势和进展情况,并结合公司实际 ,特制定本预案 。

上一篇:抗疫情感谢(2020抗击疫情感谢语)
下一篇:【因疫情取消酒店,由于疫情取消酒店】
相关文章